今天是:2025年12月03日
繁
适老模式
无障碍浏览
公众用户空间
搜索
首页
部门介绍
政府信息公开
互动交流
领导信箱
征集调查
办事服务
专题专栏
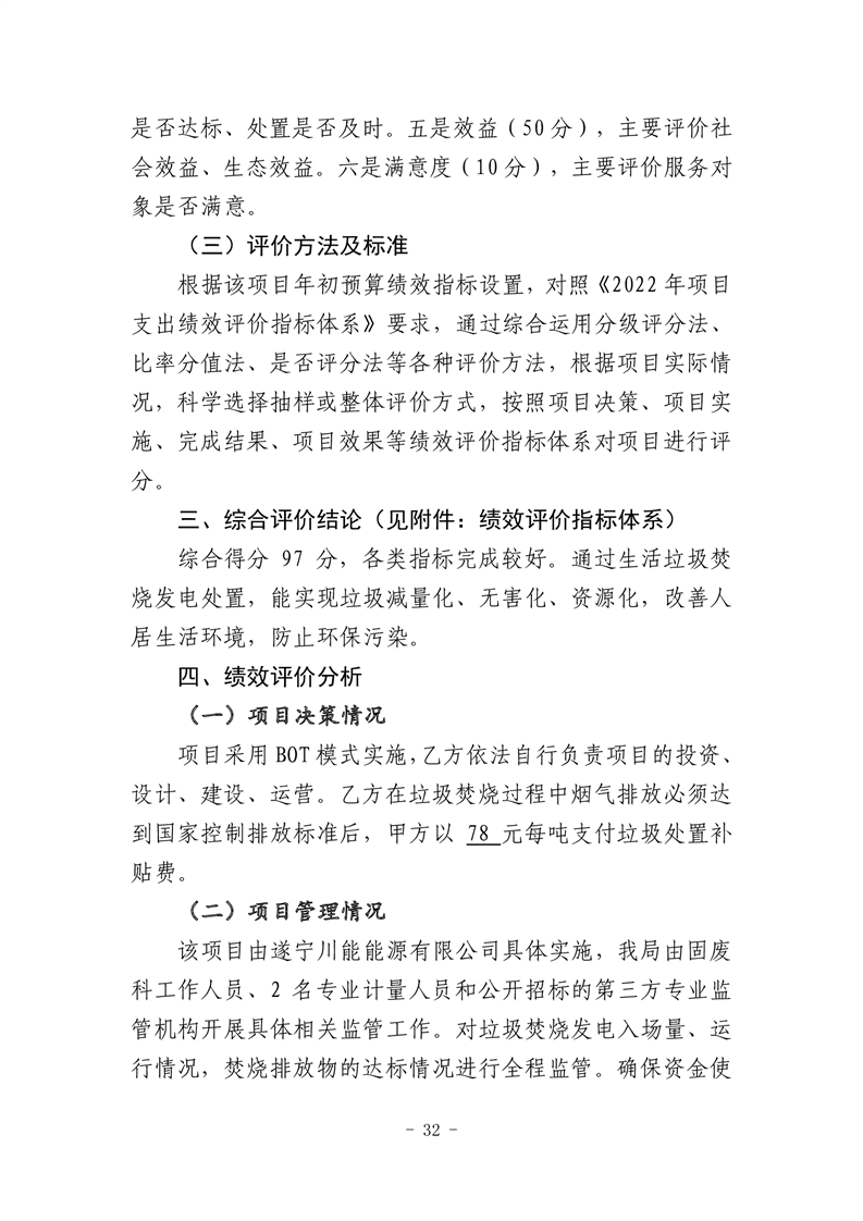
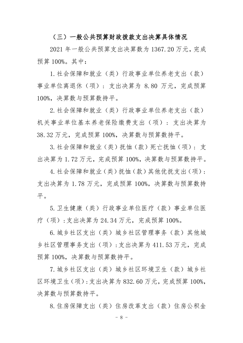
遂宁市城市环境卫生管理局2021年单位决算公开编制说明
来源: 遂宁市住房和城乡建设局
栏目:
发布时间:2022-09-06 14:42
阅读:
字体: [
大
中
小
]
打印
分享:
附件:
附件:2021年度部门(单位)决算公开表样.xls